必一运动·(B-sports)官方网站-必一认证

多项环保政策发力对焊接钢管行业产能过剩控制有多大?-必一运动官方网站

新闻资讯
质量为本、客户为根、勇于拼搏、务实创新

多项环保政策发力对焊接钢管行业产能过剩控制有多大?

日期:2026-03-24 浏览: 

  》研究显示,2005-2012年,我国焊接钢管行业呈现快速增长趋势,2008年受金融危机影响,产量增速达到近年来最小,仅较上年增长1.6%,而随着经济回暖,2009年我国焊接钢管产量增加至3102.99万吨,同比增长29.36%,增速是近年来最高;到2012年焊接钢管产量达到4755.38万吨,同比增长12.58%。

  从销量来看,2005-2012年,我国焊接钢管销量呈现平稳增长趋势,2005年焊接钢管销量为1549万吨;到2008年由于受金融危机影响,销量增速减缓,降至近年来最低点,随着国家宏观调控政策的实施,经济有所回暖,销量从2009年开始一路走高,但增速平缓,主要原因是国外通过反补贴、反倾销打击我国焊接钢管出口。至2012年我国焊接钢管销量为4473万吨,同比增长15.07%。

多项环保政策发力对焊接钢管行业产能过剩控制有多大?(图1)

  针对钢铁水泥等严重产能过剩行业,国家于2013年10月发布了《关于化解产能过剩矛盾的指导意见》,明确坚决遏制钢铁产能盲目扩张,清理整顿建成违规产能,淘汰和退出落后产能,压缩钢铁产能总量8000万吨以上。

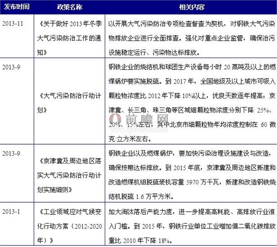
  2013年下半年,我国各地雾霾频发,环境污染情况严重,钢铁行业属于高污染行业,其排放的大气污染物是雾霾天气的来源构成之一。9月份以来,国家相继出台政策进行大气污染防止工作,对钢铁企业进行重点排查监管,对企业生产相关设备提出具体要求,提出了钢铁企业具体的节能减排力度。前瞻产业研究院分析师祝建梅认为,随着多项环保政策的出台实施,不仅有利于改善空气质量,保护环境,对我国过剩的焊接钢管行业产量也具有一定的控制作用,这种控制作用虽然在短期内表现不明显,但从长期来看,必将反映到产量上。

多项环保政策发力对焊接钢管行业产能过剩控制有多大?(图2)

  必一运动

  预见2025:《2025年中国移动通信设备行业全景图谱》(附市场现状、竞争格局和发展趋势等)

  投资贵州 一文看懂贵州省茶产业发展现状与投资机会前瞻(附茶产业现状、空间布局、投资机会分析等)

  预见2026:《2026年中国集成电路行业全景图谱》(附竞争格局、行业规模等)

  必一运动

  【最全】2025年毛发医疗行业上市公司全方位对比(附业务布局汇总、业绩对比、业务规划等)